这些水果和药一起吃,会中毒!
发布时间:2019-08-05

已有新闻报道,一名患有高血压的女子服药期间特别爱吃柚子,高血压直接变成了低血压!


研究表明:


柚子能够增加药效,容易导致药物蓄积、引起中毒。



柚子是否真的会造成药物中毒?


没错。


黄酮类柚苷和呋喃香豆素是造成药物蓄积的罪魁祸首。


研究表明:


黄酮类柚苷和呋喃香豆素是造成柚子和药物反应的重要部分。


药物在体内代谢,排出体外需要一种名为 「CYP3A4」的酶。而呋喃香豆素类(主要)、柚苷(较弱)能竞争性地抑制CYP3A4代谢酶的活性,从而导致药物不能代谢,出现蓄积、中毒等情况。



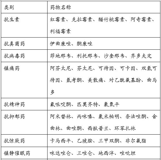
服用哪些药物时不能吃柚子


对于需要CYP3A4参与的药物通通都会和柚子发生反应!下列药物都不能和柚子一起吃。


CYP3A4代谢的药物




还有哪些食物也不能和上面的药物一起吃?


主要是呋喃香豆素高的食物,其广泛分布在伞形科、芸香科、豆科、菊科等植物中,含量较高的主要是以下两种:


白芷、独活、前胡、当归、补骨脂等。

中药类


柚类最高,常见品种有无酸柚、华农红柚、蜜罗金柚、安柚等。


葡萄柚类:柚和甜橙杂交水果,常见品种有Cocktail、Rio Red、Oroblanco、胡柚等。

柑橘类


此外,对于大家关心的其他柑橘类,如甜橙、柠檬、宽皮桔(南丰蜜桔、红橘等)和枳等呋喃香豆素类含量最少,是可以放心吃的。



剂量—反应关系


已经在服用以上药物的朋友,若实在想吃柚子,那该怎么办呢?


这就涉及到一个专业的概念:剂量—反应关系。即吃多少的量会造成不良反应。反过来理解,就是若没吃到这个量就不会造成危害!



柚子吃多少比较合适?


目前,并没有实验直接研究“柚子与药物的剂量关系”。但很多是以葡萄柚汁来做对照实验,实验也表明,250ml的葡萄柚汁即可造成药物动力学的改变(改变药效)。


该研究证实:柚子的确可以和药物引起反应,但缺点也显而易见,并没有直接的给出葡萄柚子汁的浓度!若是鲜榨果汁,在不加水的情况下转化效率也不到100%,即葡萄柚果实不低于250g。


根据《中国居民膳食指南》推荐:


水果每天在200g左右,理论上每天吃1瓣(约200g)是可以的。


但柚子的在体内蓄积性很强,其半衰期约12个小时,在体内能够持续一整天,即使是服药前几小时吃柚子也会发生反应。


 最好是一周2-3次,每次不超过200g。


参考文献:

[1] 熊友健, 杨玉明, 姜松等. 呋喃香豆素类成分及其药理作用研究进展[J]. 中成药, 2010, 32(10):1764-1770.

[2] 马丽丽. 不同柑橘种质资源中呋喃香豆素组成的评价[D]. 华中农业大学, 2013.

[3] 赵志刚, 杨红宾, 黄玉斌. 葡萄柚汁与药物的相互作用研究概况[J]. 中国医药导刊, 2003, 5(4):299-302.


1873
0
0
0